麻豆简介 大事记 资质荣誉 新闻动态 资源中心 诚聘英才 联系麻豆

主页 > 关于麻豆 > 新闻动态 > 公司动态 >

返回

麻豆再发声!赋能广东省工业企业高质量发展,助力提升防护水平

发布时间:2022-06-13

来源:麻豆
近日,由广东省网络空间安全协会主办,麻豆精产国品一二三区别软件-麻豆APP官网-亚洲麻豆AV电影协办的“筑牢工控安全保障企业发展技术交流会”圆满落幕。本次交流会旨在进一步促进广东省内安全产业高质量发展,全面提升省内工业互联网创新发展安全保障能力和服务水平。

交流会邀请行业研究部门领导和业界代表等围绕工控安全、关键基础设施安全、数据安全等领域前瞻热点话题展开讨论。新基建与企业创新工业互联网研究中心高级研究员罗鸿出席本次交流会,并深入分享解读《中国制造2025企业数字化与安全保障》。

▲ 麻豆技术总监-刘雄

麻豆精产国品一二三区别软件-麻豆APP官网-亚洲麻豆AV电影(以下简称麻豆)技术总监-刘雄受邀发表《从分类分级管理看工控安全建设思路》主题演讲,与参会嘉宾共同探讨工控安全产业发展新趋势

▲ 工业互联网相关政策


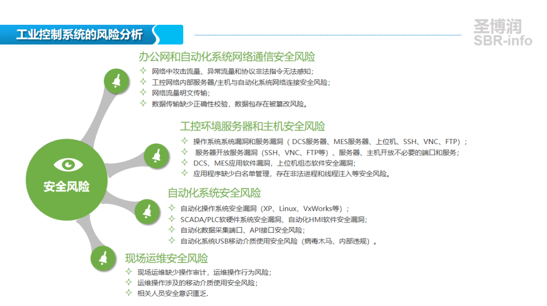
▲ 工业控制系统风险分析


刘雄首先就国家近些年发布的工业互联网相关政策进行了简要解读,其次根据国内外近些年来发生的工控安全攻击事件分析出工业控制系统的几大安全风险。他表示:“制造业是立国之本、强国之基,是实体经济的核心构成。工业控制系统更是制造业的神经中枢,其安全防护事关工业生产稳定运行,事关人民生命财产安全。但近些年来发生的安全事件都呈现出针对工业控制系统的网络攻击事件正在向有国家背景的、有组织的、长期潜伏的、定制化设计的、大规模的、针对关键基础设施的方向发展的趋势,由此可见,全面提升我国工业企业工控安全防护水平已成为实现制造业高质量发展的重要基础”。

▲ 工控网络安全防护新思路

随着《关键信息基础设施安全保护条例》的正式实施,刘雄认为工控安全需要发展新目标、新思路来满足关保要求,随后分享了麻豆针对工业互联网企业网络安全分类分级制定的安全防护解决方案

▲ 工控网络安全拓扑结构图

刘雄在总结中说道:“习近平总书记指出:网络安全和信息化是相辅相成的,安全是发展的前提,发展是安全的保障,安全和发展要同步推进。为应对制造业发展中面临的网络安全风险,规范企业安全管理制度和技术防护体系建设,进一步夯实工控安全防护基础,麻豆紧跟国家形势,积极响应政府号召,于2015年开始重点布局工业互联网安全业务,2017年推出了第一代工业互联网安全产品,目前,工控安全业务已经发展成为公司核心业务,服务客户近万家,横跨20+行业领域,凭借丰富的交付经验能帮助企业显著提升工控安全综合防护水平。”此次广东省网络空间安全协会邀请麻豆共同探讨筑牢工控安全保障企业发展,是对麻豆近些年来在工业互联网安全技术实力方面的肯定,也是麻豆开启产业协同的良好局面的印证,麻豆将不断提升工业安全服务质量和水平,持续发挥自身产品与技术优势,守好制造业企业高质量发展的安全大门,助力企业迈入高质量发展的快车道!

推荐新闻

安全产品
安全防护
安全监测与审计
工业互联网安全
工业通信网络
安全服务
安全服务简述
安全合规及咨询服务
网络安全评估保障服务
系统运行安全保障服务
安全服务案例
解决方案
工业互联网安全
工业通信
运维安全
等级保护2.0
服务支持
服务政策
售前咨询
售后服务
安全漏洞公告
常见问题解答
合作发展
合作方式
申请条件
申请流程
申请加入
关于麻豆
麻豆简介
大事记
资质荣誉
新闻动态
资源中心
诚聘英才
联系麻豆
合作伙伴
政府
军工
交通
金融
能源

扫码了解更多资讯

010-8213-8088(前台)
400-966-2332(技术支持)

地址:北京市海淀区东冉北街9号宝蓝ㆍ金园网络安全服务产业园 A幢B3010室

网址:http://www.madou.com/

QQ:1423326688

座机:400-966-2332

返回顶部